2021惠城区积分入学积分怎么算 惠城区积分入学2020

2021惠城区积分入学指标已正式公布!
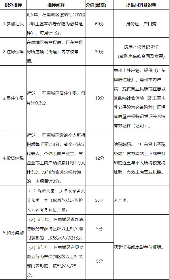
2021惠城区积分入学指标及分值表

注意:
1.计算日期以当年4月30日为界;
2.“近5年”是指当年4月30日向前推5年;
3.“产权房”是指产权属于适龄儿童少年直系亲属的房产;
4.积分可任选父或母(或其他法定监护人)一方计算积分,不重复计分;
5.所有证件、证明都必须提供原件和复印件;
6.列入我区高层次人才管理的人员子女、军烈属子女、驻惠城区部队现役军人直属子女等,不适用本办法,按照相关政策执行。
