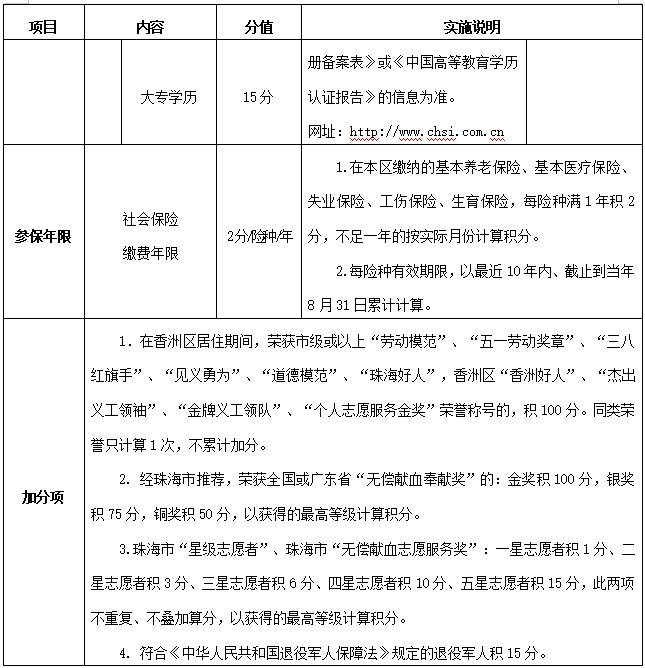
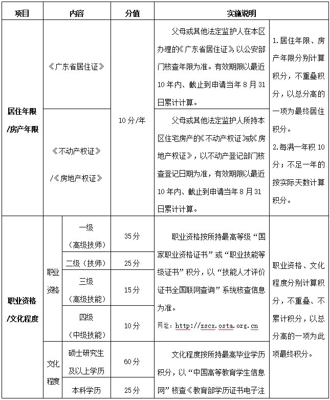
2022珠海市香洲区随迁子女积分入学项目及分值表

2022珠海市香洲区随迁子女积分入学项目及分值表
注:每年的积分入学录取分数线根据当年全区的招生实际情况划定。
随迁子女应于当年区教育行政部门规定时间内,登录“香洲区中小学招生系统”查询学位安排结果,并提供户口簿、居住证、房地产权证等相关有效材料原件到拟录取学校现场核对,核对无误后办理入学手续。
逾期未办理入学手续的,视为放弃积分入学资格,不再补录;提供虚假材料的,一经查实,取消其申请积分入学资格,如其凭积分已入学的,取消其已获得的公办学校学位,不再补录。
